Anasayfa
Kurumsal
Modernite Medical
Hakkımızda
Değerlerimiz
Başkan'ın Mesajı
Medikal Literatür
Kütüphane
Makaleler
Duramesh™ e-Katalog
Modernite Notebook
Hizmetlerimiz
Cerrahi Ürünler
Kozmetik Dermatoloji Ürünleri
Hidrasyon ve Nütrisyon Ürünleri
Tıbbi Cihaz Temini
Medikal Danışmanlık
Kalite Belgelerimiz
İletişim
Makaleler
Anasayfa
Makaleler
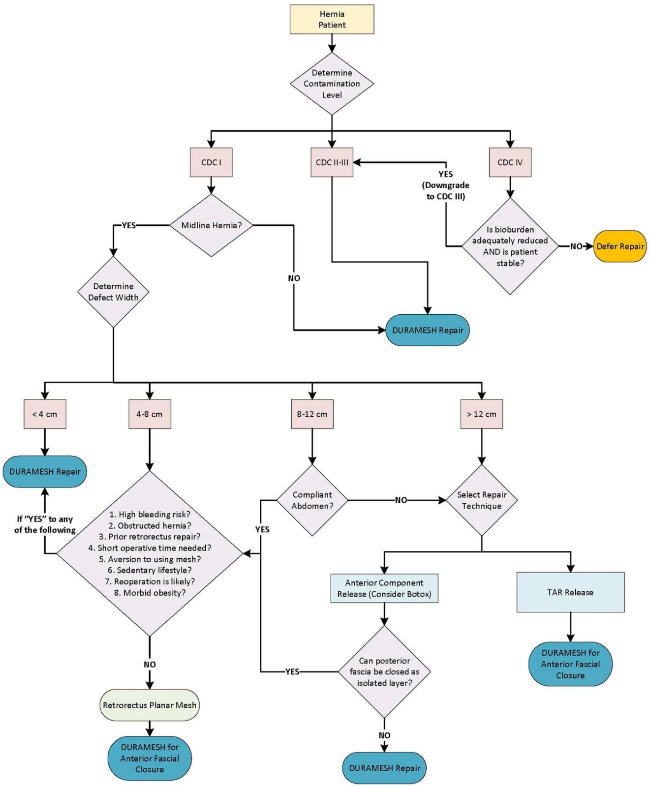
Duramesh Clinical Algorithm
Duramesh registry study: short-term outcomes using mesh suture for abdominal wall closure
Pauli Duramesh for Ventral Hernias
Outcomes Following Implantation With Mesh Suture: A Registry of 1111 Patients
SUMMARY/TAKEAWAYS (PUBLISHED in PRSGO 21 May 2025) 1111 PATIENTS
Early outcomes of contaminated midline incisional hernia repair with mesh suture
A Narrative Review of Mesh Suture in Abdominal Wall Reconstruction: Biomechanics, Early Outcomes, and Proposed Clinical Algorithm
Mesh sutured repairs of contaminated incisional hernias
Mesh suture repair of rectus diastasis with and without a concurrent ventral hernia
An In Vivo Comparison: Novel Mesh Suture Versus Traditional SutureBased Repair in a Rabbit Tendon Model
Early Experience with Mesh Suture for DIEP Flap Abdominal Site Closures
Mesh Sutured Repairs of Adominal Wall Defects
Suturable Mesh Demonstrates Improved Outcomes over Standard Suture in a Porcine Laparotomy Closure Model
Biomechanical Properties of a Novel Mesh Suture in a Cadaveric Flexor Tendon Repair Model
Suturable mesh better resists early laparotomy failure in a cyclic ball‑burst model
Experimental study of the characteristics of a novel mesh suture
Repair of recurrent umbilical hernia with Duramesh , a suturable mesh Our first application experience
Modernite Medical'e Hoş Geldiniz
Sağlıkta Modernite...
Bize Ulaşın